《美乌条约》这内容,李鸿章来了都不敢签?
《美乌条约》这内容,李鸿章来了都不敢签?

泽连斯基将去美国签署那份之前他一直嘴硬,说绝不会签署的“矿产协议”。
虽说叫矿产协议,但也等于是把乌克兰还有那么一点价值的资源,交给美国了。
而这“矿产协议”也是为后续更庞大的出卖乌克兰,逼迫签署停战协议的一部分。
一起来看看该“出卖乌克兰国家资源协议”的具体内容吧,协议原文英文,用软件自动翻译

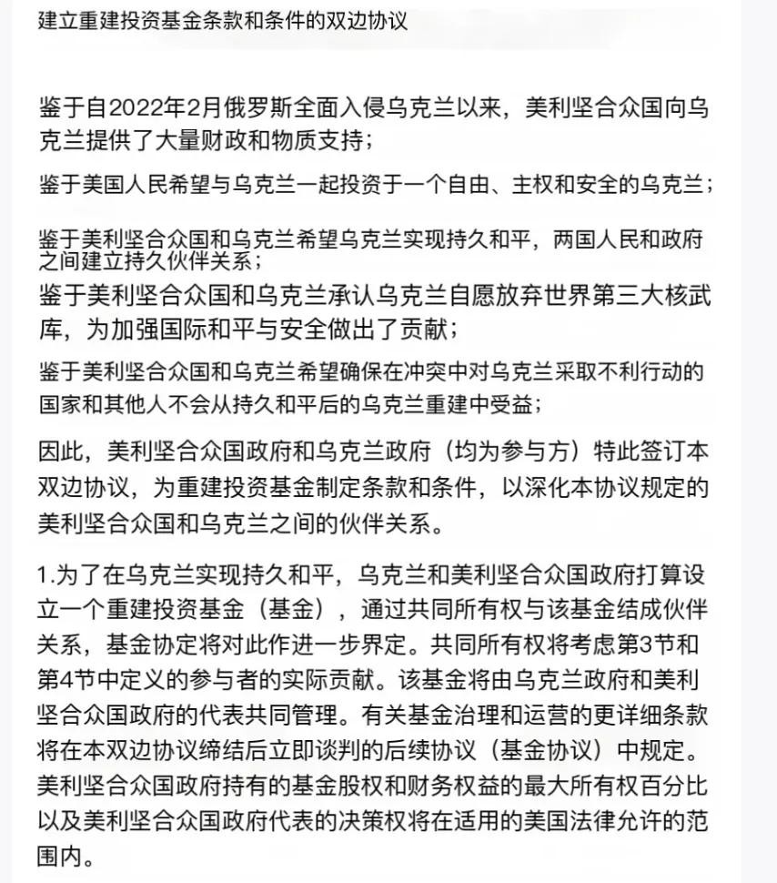
协议全称《建立重建投资基金的双边协议》
这名称的意思是,美国不是要吞并乌克兰资源,而是通过投资基金的方式,帮乌克兰重建
协议第一句话,鉴于2022年“俄罗斯全面入侵乌克兰以来”,这里用了全面入侵(Russia’s full-scale invasio)这个词。
这是特朗普在文字上做的妥协,因为在特朗普所有公布的文件和采访里,都说是俄乌冲突,而不会用“入侵”这个词。
但在这份“美乌”协议里,特朗普同意使用“俄国入侵”一词,但这文字游戏,没什么实际意义
协议跟着说:鉴于美利坚合众国和乌克兰希望持久和平,也鉴于两国间长久伙伴关系。
更鉴于乌克兰承认自愿放弃世界第三大核武库,为国际和平做出贡献。
同时还鉴于美国希望,在俄乌冲突里采取不利行动的国家不会从持久和平后的乌克兰重建中受益,所以我们签订了这份《双边协议》。
这番话信息量也不小,首先只是“希望和平”,而没有实际的和平保障承诺(比如驻军)
其次,又点了一句乌克兰自愿放弃“世界第三大核武库”,乌克兰如果不放弃核武,又怎么会弄到现在这田地呢?
最后是这句话,“美国希望,在俄乌冲突里采取不利行动的国家不会从持久和平后的乌克兰重建中受益”
意思就是,停战后乌克兰还值钱的东西归美国,俄罗斯和其他国家,别想来抢了。
而一番场面话讲完后,开始切入重点,一共十点:
1,美国和乌克兰,共同设立一个“重建投资基金”,这基金由两国共同管理,美国持有的股权、权益、最大所有权百分比,以及决策权都将在美国法律允许的范围内
这第一点就有个很大问题,就是这个基金归谁?美国到底有多少股权、多少所有权、多少决策权?
这些东西一个字都没提,也许是不想公布,也许之后会公布,但目前看就是模糊的
如果美国拥有这基金99%所有权和决策权,乌克兰只有1%,那对外也能说这是“美乌共同基金”。
但有一点不用怀疑,美国一定占有这基金较大的所有权和决策权,不可能是50%对50%

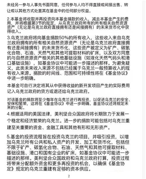
协议里的第二点和第三点,讲的是这基金的钱从哪里来。
共同基金的钱,主要是来自乌克兰的自然资源收入,讲白了就是卖乌克兰的资源,包括乌克兰政府拥有的所有相关资源。
无论是乌克兰直接持有的,还是间接持有的。
同时协议还特别规定,“自然资源”,不单单指矿物,更包括乌克兰的石油、天然气等其他一切可提取的资源。
此外还包括与自然资源相关的基础设施,比如液化天然气码头,油气管道,港口基础设施等
这所有的一切,都被统称为“资源”,而这些“资源”所产生的庞大收入,将有50%直接打入那个所有权不明、决策权不明的“美乌共同基金”。
但第三点里还有句话提到:此类未来收入不包括已经属于乌克兰一般预算收入的来源
换句话说,不包括乌克兰政府已经开采的矿物或油气收入。
比如乌克兰现在已经在开采的铁矿,这个铁矿收入不用缴纳50%给“共同基金”,而只收未来新开采的矿物或油气。
再讲白一点,就是这基金“只收增量的钱,不收存量的钱”。
所以未来,美国所主导的资本,必然会对乌克兰进行一波矿产及其他资源的大开发。
福布斯杂志曾预估,乌克兰矿产资源总价值约15万亿美元,其中7万亿大概在俄罗斯占领的乌东地区。
但就算是8万亿美元的矿产资源总值,也相当可观了。
之后协议的第四点和第五点,主要讲“共同基金”的钱,怎么用。

协议指出,基金的钱将用于乌克兰的长期稳定和经济繁荣,钱将用于对乌克兰的“再投资”
投资项目包括但不限于矿产,碳氢化合物、石油、天然气和其他可提取材料、基础设施、矿床等。
也就是说共同基金的收入,虽然会投资于乌克兰,但投资的项目主要还是“资源开发类的”
这就好比一个下金蛋的母鸡,把金蛋卖了的钱再去买更多母鸡,于是养鸡厂里母鸡越来越多,下的金蛋也越来越多。
然后当养鸡厂里的母鸡够多,下的金蛋也足够多后,这些金蛋就能确保乌克兰重建有足够的资本供应了。
这听起来是一个有利于乌克兰的“条款”,美国拿你50%的资源收入,不是为了吞你的财富,而是为了帮你发展。
美国来助你开采资源,当资源开采的收入足够多时,乌克兰重建的钱也就有了。
虽然协议上这么写的,可美国真有这么好心吗?而且这种协议只要运转起来,这里面的操作空间将会非常大。
谁来监督这基金的运作呢?谁又来监督那些未来将获得乌克兰资源开采权的,西方资本企业的运转呢?
不知道谁来监督,其实也很难监督,这里面的灰色可操作空间太大了。

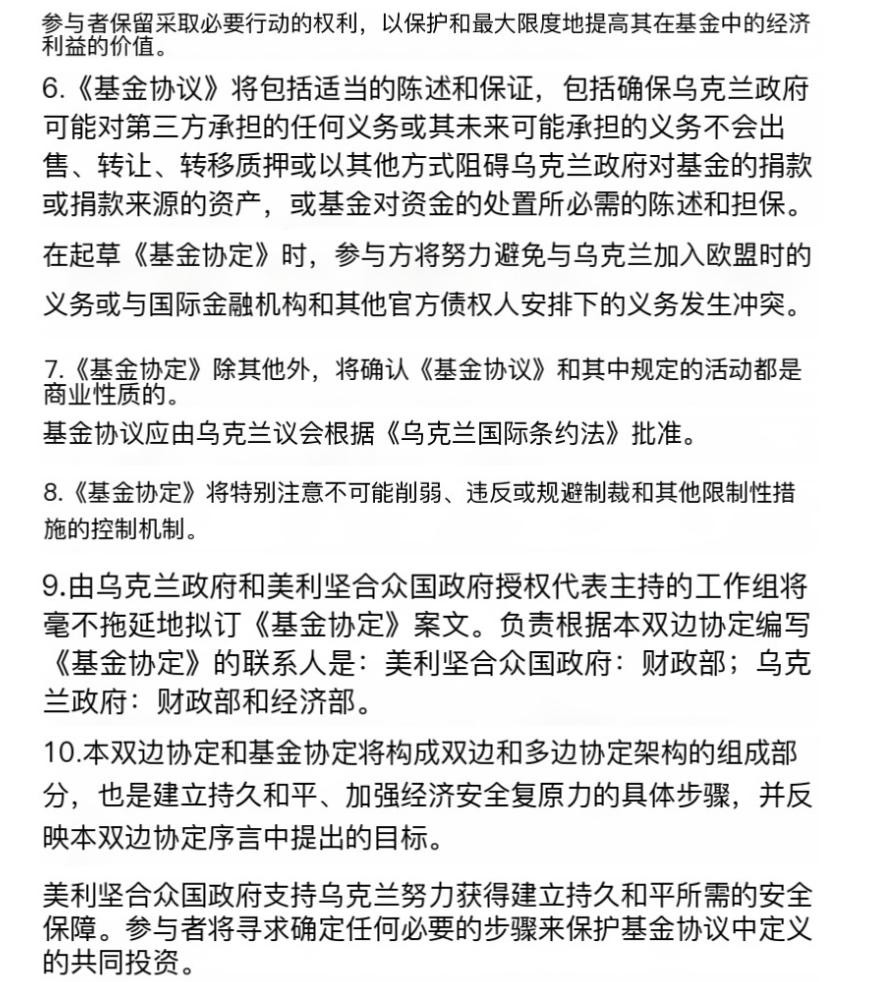
之后第六条,讲的是乌克兰政府不能用出售、转让、转移质押等方式,阻碍“共同基金”的收入来源。
这就是在告诉乌克兰“别给我耍小聪明”,别想把资源出售、转让或质押给其他人,这些资源,都是美国的,都归美国控制。
同时第六条还提到,未来乌克兰加入欧盟时,将努力确保美国获得的乌克兰资源,不和其他欧盟债权人义务发生冲突。
这是在给乌克兰画大饼,乌克兰未来会加入欧盟?可乌克兰又穷又破,最值钱的资源也将被美国控制,欧盟又怎么可能要这么一个严重拖累的累赘呢?
但在协议里故意加上“这么一笔”,给乌克兰人以“加入欧盟”的幻想,也是必要的。
之后的第七第八条,特别指出“美乌共同基金协议”的商业性质属性,这不是国家承诺,不具备政府间的法条效应。
它不是像《美日安保条约》这种,具有有效承诺,安全保障,你被打我就一定来的性质,美乌条约中的内容是商业性质的。
这第七条的“商业属性”被特地加入协议,其实就是美国的“免责条款”。

至于最后三条,讲的是协议将“毫不拖延”的签署,基本就在本周五吧,大致内容就是这些,大差不差
同时也要协议不破坏已经生效的制裁措施,比如对俄国的制裁。
总的来说,这份《美乌协议》看起来美好,但可操作的灰色空间过大,把如此庞大的自然资源收入注入“美乌基金”,(而不是乌克兰国库),未来这钱怎么用,将完全看美国人脸色,乌克兰人是无权插手的。
讲来这也是乌克兰的“第二次悲哀”,第一次悲哀是战争无法自己掌握,俄乌战争的背后是大国在操弄,是美国的北约东扩与俄罗斯的领土野心。
第二次悲哀,是国家重建都无法自己掌握,美国将把乌克兰仅剩的最有价值的国家资产一口吞下,未来乌克兰重建,乌克兰人没有话语权,将全凭美国良心。
美国良心好的,会为乌克兰重建投资。
美国良心不好的,大资本企业将把乌克兰国家资源,转化为丰厚投资回报,转移进企业自己的账户,然后通过合法政治献金等方式,再将利益分配给相关的美国政客。
所以这份《美乌投资重建协议》,怎么看怎么像乌克兰的“第二次悲哀”。
乌克兰,生没有选择权,死也没有选择权,无论死生,全都是大国侵吞的工具,俄罗斯要他的领土,美国要他的财富。
把自己玩的如此悲哀的国家,确实少见。
感谢各位给个点赞和关注,我会持续带来不一样的内容,和事态的最新发展。
标签:
